源市高新区实验学校2024年秋季招生方案
根据《教育部办公厅关于开展义务教育阳光招生专项行动的通知》(教基厅函〔2024〕11号)、《教育部办公厅关于做好2018年普通中小学招生入学工作的通知》(教基厅〔2018〕5号)、《广东省教育厅转发教育部关于进一步做好普通中小学招生入学工作的通知》(粤教基函〔2022〕6号)、《广东省教育厅关于中小学生学籍管理的实施细则(试行)》、(粤教基〔2014〕24号)、《河源市教育局转发关于进一步做好普通中小学招生入学工作的通知》(河教基〔2022〕86号)和《源城区义务教育学校招生工作方案》等文件要求,进一步规范招生工作,健全公平入学的长效机制,提高人民群众对教育的满意度,结合实际制定本方案:
01适用对象条件
(一)起始年级:
1.小学一年级:2018年8月31日(含8月31日)前出生年满6周岁的适龄儿童。
2.初中七年级:当年完成小学教育规定年限的应届毕业生。
(二)非起始年级:根据学校学位空余情况,按招生办法统筹安排适龄儿童、少年入学。
(三)随班就读:申请就近就便随班就读的必须是具有一定的学习能力、能适应普通学校学习生活的适龄残疾儿童、少年。
02招生办法
根据各义务教育学校划定的招生范围,按照适龄儿童、少年不同情况,归纳为四个类型,其中户籍类和政策类不纳入积分,按相关法规和政策安排就近入学,房产类和社保类适龄儿童、少年按累计积分从高到低录取,录满为止,未能录取学区内学校的由属地教育部门另行统筹安排。
第一类:户籍类
适龄儿童、少年的户籍地址在学区内,该类学生按户籍地址安排就近入学。
第二类:房产类
适龄儿童、少年或其父母、祖父母、外祖父母或其他法定监护人持有学区内房产(房屋产权份额≥51%),并且已入住所在房产(需提供最近一个月的电费发票或以学校上门核实为依据)。积分值为40分。房产指商品房(住宅)、自建房和廉租房,不含商用房产。因历史原因无法办理或未办理房屋产权证的,需提供房屋所有权归属的交易公证书、建房批文等法定证件和半年内(截至申请日止)的电费发票等证明材料,并由学校实地调查确属其自有房产并居住半年以上。如该类学生超出学区学校的学位数将按入住时间先后排序安排入学。
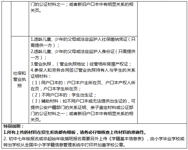
第三类:社保类
适龄儿童、少年的父母或法定监护人购买了源城区的社保(处于正在缴纳状态),积分值为20分。同时适龄儿童、少年的父母或法定监护人需提供半年以上有效的居住证、住房租赁合同、劳务合同和营业执照中的任意一项证明材料,积分值为15分。以上两项条件需同时具备,总分值为35分。如果多个家长或法定监护人同时购买了源城区(或市直)的社保,只提供一方的社保进行积分。如该类学生超出学区学校的学位数将优先根据社保缴纳时长进行排序入学,在社保缴纳时长相同的情况下,将根据居住时长来决定入学顺序。
特别说明:
1.租赁合同:适龄儿童、少年的父母或法定监护人持有的住房租赁合同,必须是河源市房地产事务服务中心或源城区流动人口和出租屋管理与服务协调工作办公室办理并备案的正规租赁合同。
2.劳务合同:适龄儿童、少年的父母或法定监护人持有的劳务合同必须采用人社局提供的正规合法合同,以劳务合同标注的住所地址确定学区。没有标注住所的劳务合同不能作为申请依据。
3.营业执照:适龄儿童、少年的父母或法定监护人持有的营业执照所登记的经营场所需具备居住功能,以营业执照的地址确定学区,无居住用途的经营场所房产不作为申请依据。
第四类:政策类
政策优待对象指符合条件的烈士、现役军人、公安英烈、伤残公安民警、消防应急救援人员和河源市“英才卡”持卡人等符合国家和省、市、区各类教育优待政策对象子女。符合教育优待政策的各类优待对象,需向所在工作单位申报子女入学需求,由政策优待对象的单位于7月16日前统一出具入学需求函件并指定专人到市或区教育行政部门提交有关材料(不接受个人办理),经教育行政部门审核后公示,与户籍类享受同等待遇,按实际居住地址就近入学。持港澳居民回乡证和台湾居民来往大陆通行证的港澳台居民适龄随迁子女按照“欢迎就读、一视同仁、就近入学”原则,可在居住地申请入读市区义务教育阶段学校,享受与本地居民同等待遇,属高层次引进人才的随迁子女与户籍生同等待遇在居住地或工作地就近申请入学。
03招生区域
以《市区义务教育公办学校招生区域划分图》为准。即河源市高新区铁路以东,科技二路以南,东江河以西,高新四路以北范围内。


04学位申请
根据国家、省、市、区的招生政策,结合市区实际,采用“网上申报、学校初审、职能部门联审、学校录取”的方式,进行招生,起始年级(一年级、七年级)和非起始年级(各年级插班生)同步申请。
(一)网上申报(7月8日-14日)
1.注册信息:扫描文件后面二维码,登录“源城区义务教育招生管理系统”(以下简称“招生系统”),按照招生系统要求完成在线注册(可通过招生系统内的“操作指引”了解招生系统的申报流程)。
源城区义务教育招生管理系统二维码

电脑端报名网址:
https://enroll.sizhijie.com/duty/2024wap/?appId=ql/2024autumnycjy
2.申报学校:申请人按照招生政策的规定选择户籍类、房产类、社保类的其中一类申报我校。
因条件限制无法网上登记的,请准备好注册相关材料,在规定时间内到我校由工作人员帮助申报入学。
时间:7月14日(9:00-11:30 ;15:00-17:00)
地点:行政楼4楼教导处
(二)资格审核(7月15日至22日)
各类申请人(户籍类、房产类、社保类)需在规定时间内,通过招生系统提交相关申请材料。学校将对提交的申请材料进行初步审核,职能部门将进行同步联审,若申报资料不完整或未通过审核,招生系统将以短信通知家长。
(三)公示名单(7月23日-25日)
经相关部门审核的学校拟录取名单将在学校门口公示栏公示,同时公示政策类优待政策对象子女名单,公示期3天。对公示名单有异议的,申请人可携带相关材料到学校进行复核。
复核时间:7月25日(9:00-11:30 ;15:00-17:00)
地点:行政楼4楼教导处
(四)确认录取(7月26日-27日)
申请人可登录招生系统查询录取情况,学校对符合入学条件的学生下发入学通知书,学生需在通知书规定的时间内到校办理相关入学手续。
下发通知书时间:7月26日-27日(9:00-11:30 ;15:00-17:00)
地点:行政楼1楼大厅
05其他要求
(一)按照房屋产权证中的“规划用途”或“房屋用途”,住宅用途类房产作为入学申请依据,商业用途类房产不能作为入学申请依据。商业用途类房屋指各类商店、门市部、饮食店、粮油店、菜场、理发店、照相馆、浴室、旅社、招待所等从事商业和为居民生活服务所用的房屋,以及办公用房,如写字楼等,还包括车库、商铺、商业公寓和酒店式公寓等。
(二)入学申请人只能向其居住地所在区域内的一所公办或一所民办义务教育学校提出申请,不得多校和跨学区申请。若有多校或跨片区申请,或提供虚假证件、资料的,一经查实,取消其公办义务教育学校申请资格。申请人如错过规定申报时间的或者申报期之后迁入的,请于8月24日-25日登录招生系统上补报。各职能部门将于8月26日-27日进行联审,根据所申报学校的学位情况给予补录或者调剂到其他学校,由学校在8月28日将审核结果通知家长。
06需申请材料



招生电话:0762-3313801(初中部);0762-3313605(小学部)




粤公网安备 44160202000100号


