

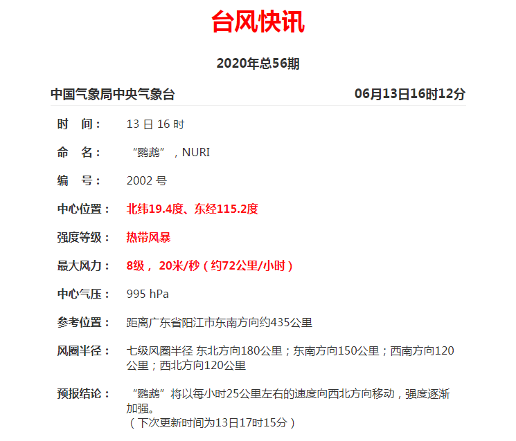
预计,台风“鹦鹉”将于14日中午前后在广东珠海到湛江一带沿海登陆。13日14时至14日14时,广东西南部、广西东南部、海南岛东北部等地部分地区有大雨,局地暴雨或大暴雨(80-120毫米)。 预计,受台风外围环流影响,14日,我市南部有中到大雨局部暴雨,其余地区阵雨局部大雨。 逐日预报如下: 14日,南部有中到大雨局部暴雨,其余地区阵雨局部大雨,气温23~33℃。 15日,多云,有雷阵雨局部大雨。 展望:16-17日,多云,有分散雷阵雨。 丑。南海台风大多不具有典型的结构,云系结构不对称,较少有典型的螺旋云带出现,范围较小,眼区不清楚。 今天中午,市气象台发布暴雨黄色预警


离岸近。从生成到登陆影响时间短。
容易迷失自我。南海台风容易被周围因素(如高空流场、冷空气等)左右,没有清晰的人生目标,人生道路曲折甚至打转,因此路径预报至今也是一大难点。
弱小但易引发持续暴雨。南海台风强度和尺度比西北太平洋的小且弱,但容易与热带云图、西南季风结合,引发广东持续暴雨,导致南海台风的雨灾比风灾更突出。例如,2018年的“高考台风”“艾云尼”、还有“猪猪台风”“贝碧嘉”,都是磨人的小妖精,给广东带来长时间强降水。





粤公网安备 44160202000100号


