疫情期间,国家、省、市、区扶持政策大全,河源高新区企业必看!
			
			来源:市高新区管委会投资促进局时间:2020-03-13 09:11:02
				字体【 大 中 小】
 
					
						保护视力色:
						
						
						
						
						
						
					
 
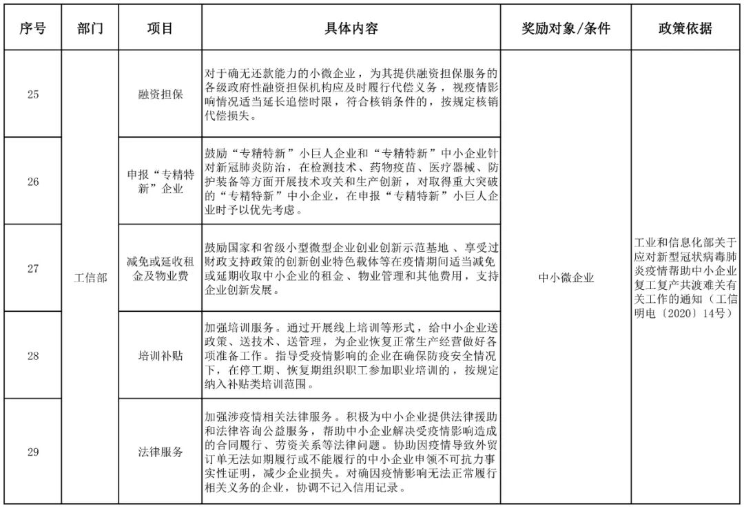
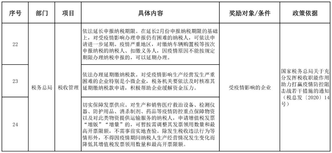
				(点击查看大图) (点击查看大图) 财政部 发改委 (点击查看大图) 财政部 税务总局 (点击查看大图) (点击查看大图) (点击查看大图) 人社部   教育部 财政部   交通运输部 卫健委 (点击查看大图) 人社部 财政部 税务总局






(点击查看大图)

国家医保局  财政部   税务总局
(点击查看大图)

(点击查看大图) (点击查看大图) 省人社厅 省医保局 省财政厅 省税务局 (点击查看大图) 省人才办 中国银行广东省分行  中国银行深圳市分行 (点击查看大图) (点击查看大图) (点击查看大图) (点击查看大图) (点击查看大图)







扫一扫在手机打开当前页
			- 
										
外交部
 - 
										
国防部
 - 
										
国家发展和改革委员会
 - 
										
教育部
 - 
										
科学技术部
 - 
										
工业和信息化部
 - 
										
国家民族事务委员会
 - 
										
公安部
 - 
										
民政部
 - 
										
司法部
 - 
										
财政部
 - 
										
人力资源和社会保障部
 - 
										
自然资源部
 - 
										
生态环境部
 - 
										
住房和城乡建设部
 - 
										
交通运输部
 - 
										
水利部
 - 
										
农业农村部
 - 
										
商务部
 - 
										
文化和旅游部
 - 
										
国家卫生健康委员会
 - 
										
退役军人事务部
 - 
										
应急管理部
 - 
										
人民银行
 - 
										
审计署
 - 
										
国家航天局
 - 
										
国家原子能机构
 - 
										
国家核安全局
 - 
										
国务院国有资产监督管理委员会
 - 
										
海关总署
 - 
										
国家税务总局
 - 
										
国家市场监督管理总局
 - 
										
国家金融监督管理总局
 - 
										
中国证券监督管理委员会
 - 
										
国家广播电视总局
 - 
										
国家体育总局
 - 
										
国家统计局
 - 
										
国家国际发展合作署
 - 
										
国家医疗保障局
 - 
										
国务院参事室
 - 
										
国家机关事务管理局
 - 
										
国家认证认可监督管理委员会
 - 
										
国家标准化管理委员会
 - 
										
国家新闻出版署(国家版权局)
 - 
										
国家宗教事务局
 - 
										
国务院港澳事务办公室
 - 
										
国务院研究室
 - 
										
国务院侨务办公室
 - 
										
国务院台湾事务办公室
 - 
										
国家互联网信息办公室
 
主办单位:河源市高新技术开发区管理委员会承办单位:河源市高新区党政办公室
						联系地址:广东省河源市高新区高新二路163号联系电话:0762-3601813招商咨询热线: 0762-3869188
						
					



 粤公网安备 44160202000100号


